數字電位器原理,電路圖分享-KIA MOS管
信息來源:本站 日期:2025-06-04
數字電位器,亦稱數控系統可編程電阻器,是一種集微處理器、模擬電子電路和數字顯示電路設計于一身的新型技術集成電路。
電位器通常由以下部分組成:
電阻體:由電阻材料(如碳膜、金屬膜或導電塑料)制成的軌道或線圈。
滑動觸點(電刷):通過旋轉軸或滑桿移動,與電阻體接觸。
三個端子:兩端為固定端(A、B),中間為滑動端(C)。
數字電位器的工作原理基于數字信號對內部電阻值的精確操控。其核心部件包括一組離散電阻元件,每個元件都賦予特定電阻值,并通過精心設計的排列與連接構成網絡,輔以開關機制來控制電阻元件的電路接入。當數字信號輸入時,控制器會依據信號內容操作這些開關,實現電阻元件的精準接入與斷開。通過組合不同的二進制信號,控制器能細致地選擇哪些電阻元件參與電路,從而靈活調整總電阻值,滿足各種電路需求。
數字電位器電路圖
電路可用于替代音頻電路中的手動音量控制。
DS1669數字電位器電路是數字變阻器或電位器,在阻性范圍內提供64個可能的均勻抽頭點,提供10K、50K和100K歐姆的標準版本。
該 IC 可由機械型觸點閉合輸入或數字源輸入(如 CPU)控制。
使用此電路,我們可以控制立體聲音頻放大器的音量。
當 S1 和 S2被按下時,可以修改聲音級別(向上或向下)。該集成電路在許多應用中可以像電位計一樣使用,例如:LCD或電平聲音控制的對比度調節。該數字音量控制器IC 采用浸入式或 SOIC 封裝(8 引腳)制造,可提供 4.5 至 8 V DC 的電壓。
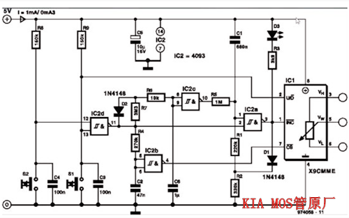
數字電位器電路圖
電路圖顯示了基于X9CMME型的完整數字電位計。它有兩個控件,S1和S2,一個光學指示器和一個時鐘發生器的延遲頻率轉換。當按鍵S1和S2斷開時,電阻R8和R9保持IC2d(NAND)的輸入以及IC1的U/D輸入為高電平。IC2d輸出端的低電平禁用時鐘發生器IC2a。頻率確定電容器C1在靜態狀態下放電。
當按下其中一個鍵(用力按下S1,輕輕按下S2)時,IC2d的輸出會改變狀態,從而使時鐘發生器和IC1(通過IC2b)使能。然后,電容C1通過R1和R2充電,直到IC2a的輸入電平變為低電平,此時連接到IC1時鐘輸入的柵極輸出改變狀態(從低到高)。發生這種情況時,C1通過R1和D1放電,直到達到IC2a的上限觸發電平。然后,門再次改變狀態,上述操作重復。時鐘信號由D3進行光學監控。
當IC2c的輸出為高電平時,柵極從C1吸收一部分充電電流,導致/INC的時鐘頻率相對較低。在發電機啟用的同時,C6開始通過R6和R7逐漸充電,直到IC2c改變狀態(從高到低)。然后,電路IC2為C1提供充電電流,從而時鐘頻率增加:在原型中,頻率在四秒內從1.3Hz上升到3.1Hz。松開按鍵后,時鐘發生器停止。同時,C6通過R6和D2快速放電,因此當按鍵重新操作時,頻率再次降低。
R4-C2產生的關斷延遲使實際計數器狀態能夠由內部邏輯存儲。該電路消耗0.3-1.0mA的電流。
聯系方式:鄒先生
座機:0755-83888366-8022
手機:18123972950(微信同號)
QQ:2880195519
聯系地址:深圳市龍華區英泰科匯廣場2棟1902
搜索微信公眾號:“KIA半導體”或掃碼關注官方微信公眾號
關注官方微信公眾號:提供 MOS管 技術支持
免責聲明:網站部分圖文來源其它出處,如有侵權請聯系刪除。
